Schematic
Download PDF of the Outset schematic
Overall

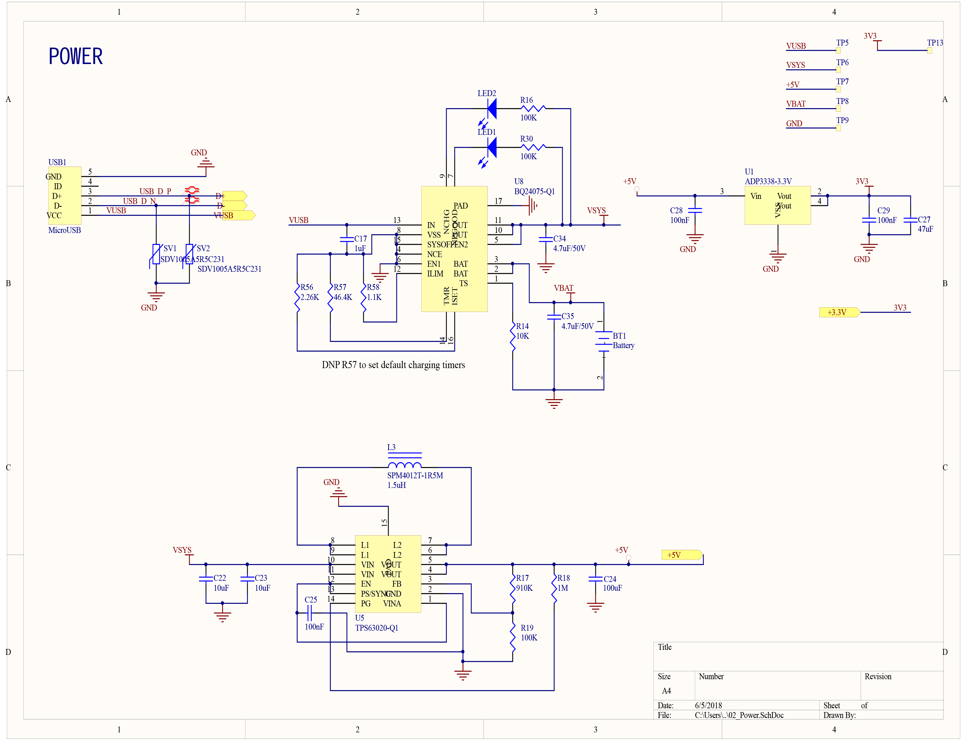
Power

Keypad

Screen

Radio

Trackpad

Micro SD

SPI Level Shifter

Real Time Clock

PCB

Download PDF of the Outset schematic










From here you can search these documents. Enter your search terms below.
| Keys | Action |
|---|---|
| ? | Open this help |
| n | Next page |
| p | Previous page |
| s | Search |